Skip to content
  • info@scintica.com
  • Linkedin
  • Twitter
  • Youtube
  • Instagram
  • Facebook

Call Today

  • Products
    • Imaging
      • DEXA
      • X-Ray
        • inCiTe™ 3D X-Ray Microscope
        • inCiTe™ 2.0 3D X-Ray Microscope
      • MRI
      • Optical (BLI & FLI)
        • Newton 7.0 (BLI & FLI)
        • Newton FT-900 (NIR & NIR-II)
      • Ultrasound
        • High-Frequency Ultrasound
        • Research/Therapeutic US
      • PET & CT
        • PET/CT
        • PET/MR
        • Compact PET & CT
      • SPECT
        • SPECT
      • NMR Body Composition Analyzer
      • Photoacoustic
        • Small Animal 3D PA/FLI
        • Engineering PA/US
      • Laser Speckle
      • Phantoms
      • Software
      • Consumables
    • Microscopy
      • Intravital Microscopy
    • Bioprinting
      • NGB-R
      • U-FAB ACTIVO
    • Lab Equipment
      • Western Blot
        • FUSION Absolute
        • Fusion Solo & FX
      • Gel Documentation
      • UV Irradiation System
      • Incubators
      • Live Cell Imaging
      • Cryostats
      • Microcentrifuge
      • Microtome
      • Consumables
      • Biodecontamination System
    • Surgery
      • Anesthesia
      • Surgical Monitor
      • Heat Pads
      • Stereotaxic
      • Ventilators
    • Physiology
      • Blood Flow Velocity
      • Fiber Photometry
      • Laser Speckle
      • Optogenetics
      • Tissue Perfusion Monitor
      • Tissue Oxygen Monitor
    • Cell & Isolated Tissue
      • Automated Cell Counter
      • Automated Colony Counter
      • Dissolved Oxygen Monitor
      • Isolated Heart
      • Pressure Arteriography
      • Wire Myography
    • Hypoxia & Atmospheric Control
      • Anaerobic Workstations
      • Concept
      • BugBox
      • In Vitro Hypoxia Chambers
        • InVivO2
        • ReCO2ver
        • PhO2xBox
        • SCI-Tive
        • CondoCell
        • OxyGenie
      • In Vivo Hypoxia Chambers
        • VelO2x
    • Data Acquisition Solutions
      • Data Acquisition and Preamplification Electronics
      • Engineering PA/US
    • Software
      • Imalytics
      • Segment
      • VivoQuant
    • Phantoms
    • Consumables
      • Contrast Agents
      • Biodecontamination
      • Dissection Dishes
      • Vessel Cannula
      • Dissection Pins
  • Applications
    • Cardiovascular Biology
      • Cardiac Function
        • High-Frequency Ultrasound
        • MRI
        • PET
        • Blood Flow Velocity
        • Isolated Heart
      • Vascular Function
        • Blood Flow Velocity
        • Laser Speckle
        • Lasser-Doppler Tissue Blood Flow
        • Dissolved Oxygen (pO2) and Temperature Monitors
        • Wire Myography
        • Pressure Arteriography
      • Blood Pressure
        • Pressure Module on RSM
      • ECG
      • Disease Model Development
        • Anesthesia
        • Heat Pads
        • Surgical Monitor
        • Prospect T2 (injection)
        • Ventilators
      • Cells & Organoids
        • Bioprinting
          • NGB-R
        • Gel Documentation
    • Oncology
      • Tumor & Molecular Imaging
        • High-Frequency Ultrasound
        • MRI
        • PET/CT
        • Intravital Microscopy
        • Optical (BLI, FLI, NIR, NIR-II)
      • Photoacoustic
      • Angiogenesis
        • Laser Speckle
        • Intravital Microscopy
        • Tissue Oxygen Monitor
      • Tumor Hypoxia
        • Tissue Perfusion Monitor
        • Tissue Oxygen Monitor
      • Cells & Organoids
        • Bioprinter
        • Gel Documentation
      • Model Development
        • Anesthesia
        • Prospect T2 (injection)
        • Heat Pads
        • Surgical Monitor
    • Neurology
      • Brain & Spinal Cord Imaging
        • MRI
        • Laser Speckle
        • PET/CT
        • Intravital Microscopy
        • Optical (BLI, FLI, NIR, NIR-II)
        • Photoacoustic
      • Tissue Hypoxia
        • Tissue Perfusion Monitor
        • Tissue Oxygen Monitor
      • Neuronal Activity
      • Model Development
        • Anesthesia
        • Heat Pads
        • Stereotaxic
        • Surgical Monitor
        • Ventilators
      • Cells & Organoids
        • Bioprinter
        • Gel Documentation
    • Developmental Biology
      • Detection & Staging of Pregnancy
        • High-Frequency Ultrasound
        • MRI
      • Viability & Resorption
        • High-Frequency Ultrasound
      • Placental Health
        • Photoacoustic
        • MRI
        • Intravital Microscopy
        • Laser Speckle
        • Tissue Oxygen Monitor
        • Tissue Perfusion Monitor
      • Model Development
        • Anesthesia
        • Heat Pads
        • Prospect T2 (injection)
        • Surgical Monitor
      • Cells & Organoids
        • Bioprinter
        • Gel Documentation
    • Abdominal Anatomy
      • Organ & Molecular Imaging
        • MRI
        • High-Frequency Ultrasound
        • PET/CT
        • Intravital Microscopy
        • Optical (BLI, FLI, NIR, NIR-II)
        • Photoacoustic
      • Tissue Hypoxia
        • Tissue Perfusion Monitor
        • Tissue Oxygen Monitor
      • Model Development
        • Anesthesia
        • Heat Pads
        • Surgical Monitor
      • Cells & Organoids
        • Bioprinter
        • Gel Documentation
    • Pulmonary Biology
      • Lung & Molecular Imaging
        • MRI
        • PET & CT
          • PET/CT
          • Compact PET or CT
        • Intravital Microscopy
        • Optical (BLI, FLI, NIR, NIR-II)
      • Model Development
        • Anesthesia
        • MRI
        • Surgical Monitor
        • Heat Pads
        • Ventilators
      • Cells & Organoids
        • Bioprinter
        • Gel Documentation
    • Musculoskeletal Anatomy
      • Body Composition
        • DEXA
      • Muscle Imaging
        • High-Frequency Ultrasound
        • Intravital Microscopy
        • DEXA
      • Bone Imaging & Composition
        • Compact PET or CT
        • DEXA
      • Tissue Hypoxia
        • Tissue Perfusion Monitor
        • Tissue Oxygen Monitor
      • Model Development
        • Anesthesia
        • Heat Pads
        • Surgical Monitor
      • Cells & Organoids
        • Gel Documentation
        • Bioprinter
    • Drug Discovery
      • Pharmacokinetics & Pharmacodynamic
        • Compact PET or CT
        • Optical (BLI, FLI, NIR, NIR-II)
      • In Vivo Efficacy Studies
        • High-Frequency Ultrasound
        • ECG
        • Tissue Oxygen Monitor
        • Tissue Perfusion Monitor
        • Laser Speckle
        • MRI
        • PET/CT
          • PET Insert
          • PET & CT
          • Compact PET or CT
        • Micro CT
        • Intravital Microscopy
        • Photoacoustic
          • DEXA
          • Bioprinter
        • Optical (BLI, FLI, NIR, NIR-II)
        • DEXA
      • Model Development
        • Anesthesia
        • Heat Pads
        • Surgical Monitor
        • Ventilators
        • Stereotaxic
      • In Vitro Efficacy Studies
        • Bioprinter
        • Gel Documentation
    • Safety Pharmacology
      • Cardiovascular System Effects
        • Cardiac Function
        • Vascular Function
        • Blood Pressure
        • ECG
      • Respiratory System Effects
      • Nervous System Effects
        • Brain & Spinal Cord Imaging
        • Neuronal Activity
      • Developmental & Reproductive Effects
        • Detection & Staging of Pregnancy
          • High-Frequency Ultrasound
          • MRI
      • Body Composition and Bone Metabolism Effects
        • DEXA
      • Carcinogenic Effect
        • Tumor & Molecular Imaging
      • Cells & Organoids
        • Gel Documentation
        • Bioprinter
    • Microbiology & Immunology
      • Immune Response
        • Imaging
        • Microscopy
        • Gel Documentation
      • Therapeutic Development & Efficacy
        • Imaging
        • Microscopy
        • Gel Documentation
      • Vaccine Development
      • Disease Detection
        • Microscopy
        • Imaging
      • Disease Pathology & Progression
        • Imaging
        • Microscopy
      • Cells & Organoids
        • Bioprinter
        • Gel Documentation
    • Regenerative Medicine
      • Stem Cells
        • Bioprinter
        • Gel Documentation
      • Biomaterials & Tissue Engineering
        • Imaging
        • Microscopy
        • Bioprinter
        • Gel Documentation
      • Regenerative Therapies
        • Imaging
        • Microscopy
        • Bioprinter
        • Gel Documentation
      • Organoids
        • Bioprinter
        • Agricultural Applications
          • Plant Imaging
            • Optical (BLI, FLI, NIR, NIR-II)
        • Gel Documentation
    • Bioprinter
    • Engineering & System Components
    • Research/Therapeutic US
    • Data Acquisition and Preamplification Electronics
    • Engineering PA/US
    • Other Animal Models
      • Mouse
      • Rat
      • Zebrafish
      • Other Aqueous Species
      • Large Animals
      • Non-Human Primate
      • Other Animals
  • Services
    • CRO Services
  • Resources
    • Upcoming Events & Webinars
    • Past Webinars
    • Explained: Preclinical Multimodal Imaging
    • Explained The 3R’s In Animal Research​
    • Science Blog
    • Publications & Articles
    • Under the Microscope
    • FAQ
    • Grant Application
  • About Us
    • About Us
    • Careers
    • News
    • Our Partners
    • Global Distributors
  • Shop
  • Contact us

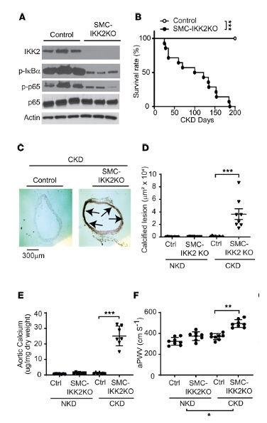
Activation of the IKK2/NF-κB pathway in VSMCs inhibits calcified vascular stiffness in Chronic Kidney Disease

CANADA

London, ON
TEL: +1 (519) 914 5495
FAX: +1 (226) 884 5502

In the case of phone interruptions, please call the following number: 
TEL: +1 (416) 613 8844

USA

Webster, TX
TEL: +1 (832) 548 0895
FAX: +1 (226) 884 5502

Europe

London,England
TEL: +44 2045 252069

FAX: +1 (226) 884 5502

The Netherlands
TEL: +31 43 808 00 14
FAX: +1 (226) 884 5502

Newsletter

Subscribe to our newsletter to receive news and scientific content updates

Subscribe

Scintica is committed to providing accessible information; written and other communication material formats are accessible upon request.

© Copyright 2023 Scintica Instrumentation, Inc. All Rights Reserved

Privacy Policy      Terms & Conditions

Instagram Facebook-f Twitter Linkedin Spotify